记忆系统的工作流程

根据认知科学的研究,人类记忆的形成经历以下几个阶段:
- 编码(Encoding):将感知到的信息转换为可存储的形式
- 存储(Storage):将编码后的信息保存在记忆系统中
- 检索(Retrieval):根据需要从记忆中提取相关信息
- 整合(Consolidation):将短期记忆转化为长期记忆
- 遗忘(Forgetting):删除不重要或过时的信息
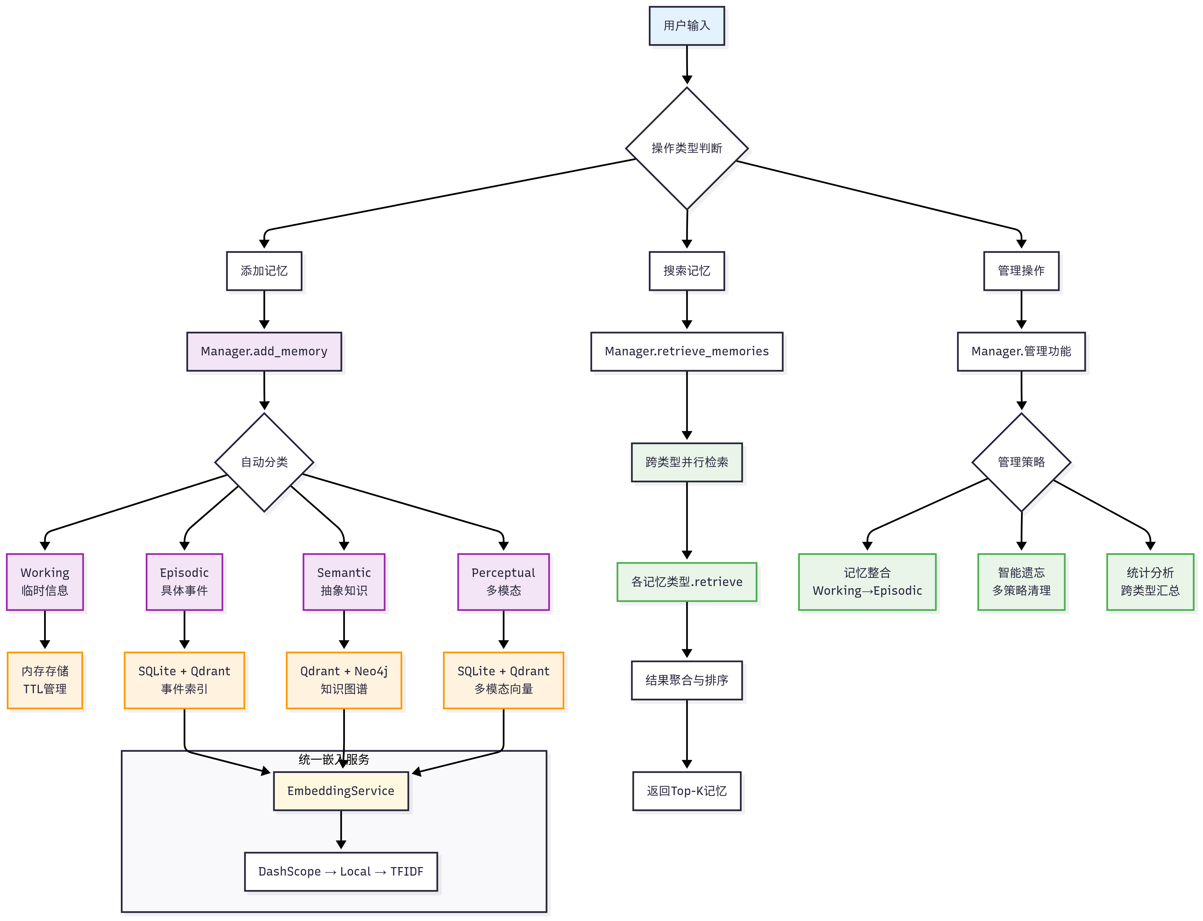
基于该启发,我们为 HelloAgents 设计了一套完整的记忆系统。其核心思想是模仿人类大脑处理不同类型信息的方式,将记忆划分为多个专门的模块,并建立一套智能化的管理机制。图8.4详细展示了这套系统的工作流程,包括记忆的添加、检索、整合和遗忘等关键环节。

想法或问题?在 GitHub Issue 下方参与讨论
去评论